- Karthik Sudarsanam, Ashutosh Srivastava, and Sandhya P. Tiwari (2025). Comparing PAS domain-coupled intrinsic dynamics in bHLH-PAS domain transcription factor complexes. Biophysical Journal, 125(2), 629–640. https://doi.org/10.1016/j.bpj.2025.10.038
- Yashasvi Rao, Ashutosh Srivastava (2026), Unraveling circadian rhythms—computational insights into molecular mechanisms. FEBS Letters. https://doi.org/10.1002/1873-3468.70264
- Vajpayee, K., Shriyansh Srivastava, Sharma, S., Gupta, S., Ashutosh Srivastava, Paida, V., Dash, H. R., Pappachan, A., Shukla, R. K., & Sengupta, S. (2026). Elucidating the mechanism of fulvic acid-mediated PCR inhibition and its mitigation through nanoparticle-assisted amplification. Forensic Science International, 380, 112825. https://doi.org/10.1016/j.forsciint.2026.112825
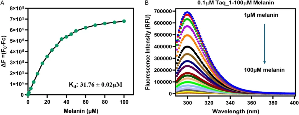
- Vajpayee, K., Shriyansh Srivastava, Sharma, S. et al. Mechanistic insights into melanin-induced PCR inhibition and its NanoPCR-based mitigation. Scientific Reports 16, 5467 (2026). https://doi.org/10.1038/s41598-026-35010-w
- Shriyansh Srivastava, Vishnu A M, Rakesh Thakur and Ashutosh Srivastava (2025), REV-ERBβ Binding Pocket Dynamics With Implications for Rational Design of Small Molecule Modulators, Proteins: Structure, Function, and Bioinformatics 93, no. 10 (2025): 1790–1804, https://doi.org/10.1002/prot.26841.
- Bhalla, H., Karthik Sudarsanam, Ashutosh Srivastava, Sankaranarayanan, S., Structural insights into the recognition of RALF peptides by FERONIA receptor kinase during Brassicaceae pollination. Plant Mol Biol 115, 17 (2025). https://doi.org/10.1007/s11103-024-01548-4
- Shashank Kumar Singh, Ashutosh Srivastava (2024); Decoding the plant clock: a review of mathematical models for the circadian regulatory network. Plant Mol Biol , 114, 93 (2024). https://doi.org/10.1007/s11103-024-01493-2
- Dhara, Palash, Niyati Shah, Vidya Sundaram, Ashutosh Srivastava, Alexander A. Solovev, Yongfeng Mei, Dmitry A. Gorin, and Krishna Kanti Dey (2024); Influence of Protein Nativity on the Stability of Bovine Serum Albumin Coated Microbubbles. iScience, 109286.
- Gideon, D. A., Nirusimhan, V., E, J. C., Karthik Sudarsha, & Manoj, K. M. (2022). Mechanism of electron transfers mediated by cytochromes c and b5 in mitochondria and endoplasmic reticulum: classical and murburn perspectives. Journal of Biomolecular Structure and Dynamics, 40(19), 9235–9252. https://doi.org/10.1080/07391102.2021.1925154
- Sayantoni Chaudhuri and Ashutosh Srivastava (2022); Network approach to understand biological systems: From single to multilayer networks. Journal of Biosciences, 47, 4, 1-18
- Albert M Schulte, Dušan Kolarski, Vidya Sundaram, Ashutosh Srivastava, Florence Tama, Ben L Feringa, Wiktor Szymanski (2022); Light-Control over Casein Kinase 1δ Activity with Photopharmacology: A Clear Case for Arylazopyrazole-Based Inhibitors. International Journal of Molecular Sciences, 23, 10, 5326
- RP Vivek-Ananth, Ajaya Kumar Sahoo, Ashutosh Srivastava*, Areejit Samal* (2022); Virtual screening of phytochemicals from Indian medicinal plants against the endonuclease domain of SFTS virus L polymerase. RSC Advances, 12, 10, 6234-6247
- Shriyansh Srivastava, Rajopadhye, R., Dey, M., & Singh, R. K. (2021). Inhibition of MK2 kinase as a potential therapeutic target to control neuroinflammation in Alzheimer’s disease. Expert Opinion on Therapeutic Targets, 25(4), 243–247. https://doi.org/10.1080/14728222.2021.1924151
- Simon Miller#, Ashutosh Srivastava#, Yoshiko Nagai, Yoshiki Aikawa, Florence Tama, and Tsuyoshi Hirota (2021); Structural differences in the FAD-binding pockets and lid loops of mammalian CRY1 and CRY2 for isoform-selective regulation. PNAS, 118, 26, e2026191118 (#Equal Contribution)
- Dušan Kolarski, Carla Miró Vinyals, Akiko Sugiyama, Kenichiro Itami, Ashutosh Srivastava, Florence Tama, Wiktor Szymanski, Tsuyoshi Hirota, Ben L. Feringa (2021), Reversible Modulation of Circadian Time with Chronophotopharmacology, Nature Communications, 12, 3164.
- Dusan. Kolarski, Simon Miller, Tsuyoshi. Oshima, Yoshiko. Nagai, Yugo. Aoki, Piermichele Kobauri, Ashutosh Srivastava et al., (2021), Photopharmacological Manipulation of Mammalian CRY1 for Regulation of the Circadian Clock, Journal of the American Chemical Society, 143, 4, 2078–2087.
- Ashutosh Srivastava*, Varun Birari, Somdatta Sinha*, (2020) Small conformational changes underlie evolution of resistance to NNRTI in HIV Reverse Transcriptase, Biophysical Journal, 118, 2489-2501. (*Corresponding Author)
- Simon Miller, You Lee Son, Yoshiki Aikawa, Eri Makino, Yoshiko Nagai, Ashutosh Srivastava, et al. (2020); Isoform-selective regulation of mammalian cryptochromes. Nature Chemical Biology, 16, 676-685.
- Jennifer Fribourgh#, Ashutosh Srivastava#, Colby Sandate# et al. (2020); Dynamics at the serine loop underlie differential affinity of cryptochromes for CLOCK:BMAL1 to control circadian timing; eLife; 9:e55275 (#Equal Contribution)
- Ashutosh Srivastava, Sandhya P. Tiwari, Osamu Miyashita and Florence Tama (2020); Integrative/Hybrid modeling approaches for studying biomolecules, Journal of Molecular Biology, 432, 2846-2860.
- Aarthi Putarjunan, Jim Ruble, Ashutosh Srivastava, et al. (2019); Bipartite anchoring of SCREAM enforces stomatal initiation by coupling MAP Kinases to SPEECHLESS, Nature Plants,5, 742–754.
- Tsuyoshi Oshima, Yoshimi Niwa, Keiko Kuwata, Ashutosh Srivastava, et al.(2019); Cell-based screen identifies a new potent and highly selective CK2 inhibitor for modulation of circadian rhythms and cancer cell growth; Science Advances, 5, 1, eaau9060
- Ashutosh Srivastava, Tetsuro Nagai, Arpita Srivastava, Osamu Miyashita, Florence Tama (2018); Role of Computational Methods in Going beyond X-ray Crystallography to Explore Protein Structure and Dynamics, International Journal of Molecular Sciences, 19(11):3401.
- Ashutosh Srivastava, Tsuyoshi Hirota, Stephan Irle, Florence Tama (2018); Conformational dynamics of human Protein Kinase CK2α and its effect on function and inhibition. Proteins, 86, 344–353.
- Ashutosh Srivastava, Somdatta Sinha (2017); Uncoupling of ammonia channel as a mechanism of allosteric inhibition in Anthranilate Synthase of Serratia marcescens: dynamic and graph theoretic analysis. Molecular BioSystems, 13, 142-155.
- Ashutosh Srivastava, Somdatta Sinha (2014); Thermostability of In Vitro Evolved Bacillus subtilis Lipase A: A Network and Dynamics Perspective. PLoS ONE 9(8): e102856.

Comparing PAS domain-coupled intrinsic dynamics in bHLH-PAS domain transcription factor complexes.
Karthik Sudarsanam, Ashutosh Srivastava, and Sandhya P. Tiwari (2026). Biophysical Journal, 125(2), 629–640. https://doi.org/10.1016/j.bpj.2025.10.038

Unraveling circadian rhythms—computational insights into molecular mechanisms.
Yashasvi Rao, Ashutosh Srivastava (2026), FEBS Letters. https://doi.org/10.1002/1873-3468.70264.

Vajpayee, K., Shriyansh Srivastava, Sharma, S., Gupta, S., Ashutosh Srivastava, Paida, V., Dash, H. R., Pappachan, A., Shukla, R. K., & Sengupta, S. (2026). Forensic Science International, 380, 112825. https://doi.org/10.1016/j.forsciint.2026.112825

Mechanistic insights into melanin-induced PCR inhibition and its NanoPCR-based mitigation
Vajpayee, K., Shriyansh Srivastava, Sharma, S. et al. Scientific Reports 16, 5467 (2026). https://doi.org/10.1038/s41598-026-35010-w

REV-ERBβ Binding Pocket Dynamics With Implications for Rational Design of Small Molecule Modulators
Shriyansh Srivastava, Vishnu A M, Rakesh Thakur and Ashutosh Srivastava (2025), Proteins: Structure, Function, and Bioinformatics 93, no. 10 (2025): 1790–1804, https://doi.org/10.1002/prot.26841.

Bhalla, H., Karthik Sudarsanam, Ashutosh Srivastava, Sankaranarayanan, S., Plant Molecular Biology 115, 17 (2025). https://doi.org/10.1007/s11103-024-01548-4

Decoding the plant clock: a review of mathematical models for the circadian regulatory network.
Shashank Kumar Singh, Ashutosh Srivastava (2024); Plant Mol Biol , 114, 93 (2024). https://doi.org/10.1007/s11103-024-01493-2

Influence of Protein Nativity on the Stability of Bovine Serum Albumin Coated Microbubbles.
Dhara, Palash, Niyati Shah, Vidya Sundaram, Ashutosh Srivastava, Alexander A. Solovev, Yongfeng Mei, Dmitry A. Gorin, and Krishna Kanti Dey (2024); iScience, 109286.

Gideon, D. A., Nirusimhan, V., E, J. C., Karthik Sudarsha, & Manoj, K. M. (2022). Journal of Biomolecular Structure and Dynamics, 40(19), 9235–9252. https://doi.org/10.1080/07391102.2021.1925154

Network approach to understand biological systems: From single to multilayer networks.
Sayantoni Chaudhuri and Ashutosh Srivastava (2022); Journal of Biosciences, 47, 4, 1-18

Albert M Schulte, Dušan Kolarski, Vidya Sundaram, Ashutosh Srivastava, Florence Tama, Ben L Feringa, Wiktor Szymanski (2022); International Journal of Molecular Sciences, 23, 10, 5326

RP Vivek-Ananth, Ajaya Kumar Sahoo, Ashutosh Srivastava*, Areejit Samal* (2022); RSC Advances, 12, 10, 6234-6247

Shriyansh Srivastava, Rajopadhye, R., Dey, M., & Singh, R. K. (2021). Expert Opinion on Therapeutic Targets, 25(4), 243–247. https://doi.org/10.1080/14728222.2021.1924151

Simon Miller#, Ashutosh Srivastava#, Yoshiko Nagai, Yoshiki Aikawa, Florence Tama, and Tsuyoshi Hirota (2021); PNAS, 118, 26, e2026191118 (#Equal Contribution)

Reversible Modulation of Circadian Time with Chronophotopharmacology.
Dušan Kolarski, Carla Miró Vinyals, Akiko Sugiyama, Kenichiro Itami, Ashutosh Srivastava, Florence Tama, Wiktor Szymanski, Tsuyoshi Hirota, Ben L. Feringa (2021), Nature Communications, 12, 3164.

Small conformational changes underlie evolution of resistance to NNRTI in HIV Reverse Transcriptase.
Ashutosh Srivastava*, Varun Birari, Somdatta Sinha*, (2020), Biophysical Journal, 118, 2489-2501. (*Corresponding Author)

Isoform-selective regulation of mammalian cryptochromes.
Simon Miller, You Lee Son, Yoshiki Aikawa, Eri Makino, Yoshiko Nagai, Ashutosh Srivastava, et al. (2020). Nature Chemical Biology, 16, 676-685.

Jennifer Fribourgh#, Ashutosh Srivastava#, Colby Sandate# et al. (2020); eLife; 9:e55275 (#Equal Contribution)

Integrative/Hybrid modeling approaches for studying biomolecules.
Ashutosh Srivastava, Sandhya P. Tiwari, Osamu Miyashita and Florence Tama (2020); Journal of Molecular Biology, 432, 2846-2860.

Bipartite anchoring of SCREAM enforces stomatal initiation by coupling MAP Kinases to SPEECHLESS.
Aarthi Putarjunan, Jim Ruble, Ashutosh Srivastava, et al. (2019), Nature Plants,5, 742–754.

Tsuyoshi Oshima, Yoshimi Niwa, Keiko Kuwata, Ashutosh Srivastava, et al.(2019); Science Advances, 5, 1, eaau9060

Ashutosh Srivastava, Tetsuro Nagai, Arpita Srivastava, Osamu Miyashita, Florence Tama (2018); International Journal of Molecular Sciences, 19(11):3401.

Conformational dynamics of human Protein Kinase CK2α and its effect on function and inhibition.
Ashutosh Srivastava, Tsuyoshi Hirota, Stephan Irle, Florence Tama (2018); Proteins, 86, 344–353.

Ashutosh Srivastava, Somdatta Sinha (2017); Molecular BioSystems, 13, 142-155.

Thermostability of In Vitro Evolved Bacillus subtilis Lipase A: A Network and Dynamics Perspective.
Ashutosh Srivastava, Somdatta Sinha (2014); PLoS ONE 9(8): e102856.
